AT42QT1011 Touch Sensor PCB Prototype

A small AT42QT1011-based capacitive touch sensor PCB designed in KiCad and fabricated on an LPKF S63. A hands-on exercise in schematic capture, PCB layout, and in-house prototyping.

1. Overview

This is a basic capacitive touch sensor PCB built around Microchip AT42QT1011.
The main motivation was practical: the intended sensor IC was not available locally in Turkey, so I sourced an AT42QT1011 and produced the PCB myself.


2. What I did

  • Designed the schematic + layout in KiCad
  • Implemented a minimal reference-style front-end (AT42QT1011 + tuning/RC parts + decoupling)
  • Fabricated the board using an LPKF S63
  • Used this project to practice PCB design workflow and learn LPKF S63 prototyping

3. Circuit (brief)

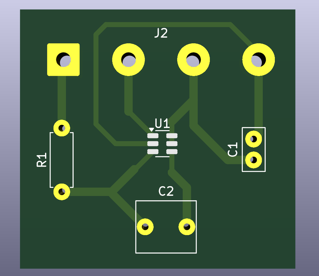
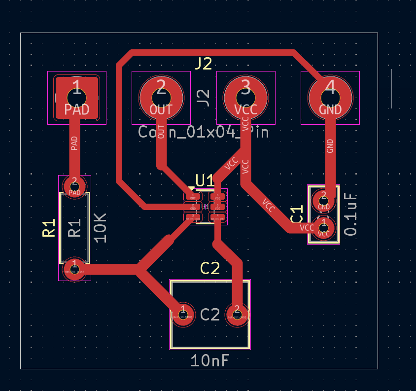
The AT42QT1011 drives a charge-transfer capacitive measurement between SNS and SNSK. The external pad connects via R1 (10 kΩ) and forms the sense electrode; C2 (10 nF) between SNS/SNSK tunes the charge-transfer timing. C1 (0.1 µF) decouples VDD. The IC outputs a digital OUT when touch is detected. The header exposes PAD, OUT, VCC, and GND for easy integration.


4. Images and media

Schematic

Minimal reference design: AT42QT1011 with R1, C1, C2, and 4-pin header (PAD, OUT, VCC, GND).

PCB layout

Single-layer routing and component placement for the compact board.

PCB renders

3D renders from KiCad before fabrication.

Soldering

Hand-soldering SMD components on the bare PCB.

Final assembly

Capacitive touch sensor integrated into the robot end-effector.

Videos

LPKF S63 PCB fabrication.

Touch sensor testing.